柳志杰教授团队在LWT上发表生物防腐研究成果

近日,五星体育在线直播节目表生命科学与健康工程学院柳志杰教授团队在《LWT-Food Science and Technology》在线发表了题为“A study of antibacterial activity and mechanism of potassium cinnamate intended as a natural preservative”(肉桂酸钾作为天然防腐剂的抗菌活性及机理研究)的研究论文(原文链接:https://doi.org/10.1016/j.lwt.2024.117237)。研究生杨胜平为第一作者,华东理工jrs直播NBA和湖北聚汇农业开发有限公司为论文合作单位。
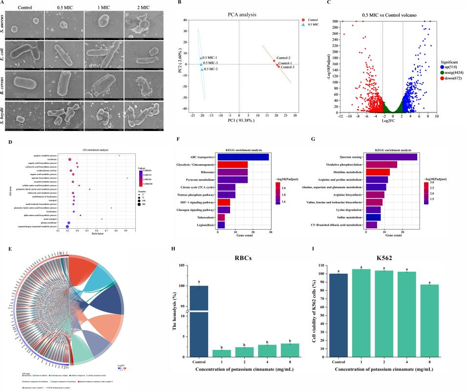
该研究通过扫描电子显微镜、激光共聚焦显微镜、膜电位分析及RNA测序(RNA-Seq),系统探讨了肉桂酸钾对常见食源性致病菌的抑菌活性及作用机制。研究从细胞结构到分子水平全面解析了肉桂酸钾如何通过破坏细菌生物膜结构、影响细胞膜完整性及代谢通路,实现高效抑菌,并评估其生物安全性。
食源性致病菌是引发食品污染的重要原因,但现有抗菌剂在应对其:Ψ矫嫒悦媪偌际鹾陀τ蒙系钠烤。该研究对肉桂酸钾的抗菌活性进行了深入探讨,揭示其通过抑制细菌生物膜形成、增加细胞内活性氧水平、破坏细胞膜完整性等多种机制显著干扰细菌代谢,最终导致细胞内容物渗漏和死亡。RNA-Seq分析进一步表明,蜡样芽孢杆菌经肉桂酸钾处理后,其膜和质膜相关基因在GO功能分类中显著富集;而KEGG注释分析表明,与群体感应、能量代谢及氨基酸合成相关的基因显著下调。此外,溶血和细胞毒性实验表明,肉桂酸钾在有效浓度下表现出良好的生物安全性。
该研究深入解析了肉桂酸钾的抗菌机制与安全性(图1),阐明其通过破坏细胞结构和调控代谢活动,实现了显著的抑菌效果。同时,研究系统评估了其作为天然防腐剂的实际应用潜力,为开发基于天然活性物质的新型防腐技术提供了坚实的科学基础和重要的理论支持。

图1揭示肉桂酸钾的作用机制:形态学、基因组学及安全性评估综合图
柳志杰教授是食品生物技术、合成生物学和代谢工程专家。柳教授在Bioresource Technology、Food Chemistry、LWT-Food Science and Technology、Journal of Agricultural and Food Chemistry和Biochemical Engineering Journal等期刊发表论文四十余篇,拥有专利三项,担任Journal of agricultural and food chemistry、Food bioscience、Process Biochemistry和Enzyme and microbial technology等期刊审稿人。